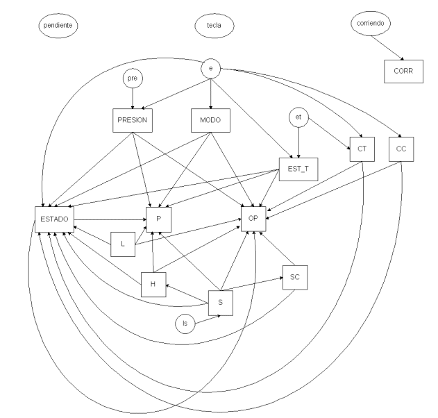
GDES de procesar_ult_ent
| Nota: pendiente, corriendo y CORR tienen relaciones de control con todas las salidas. Además, tecla tiene relaciones tipo dato y/o control con cada una de las salidas. Se omitieron las flechas correspondientes en el siguiente GDES para facilitar su lectura. |

DFC
|